当前位置: 首页 > 科学研究 > 研究成果 > 我院科研团队在灵芝科真菌研究领域取得系列进展
我院科研团队在灵芝科真菌研究领域取得系列进展

灵芝科(Ganodermataceae)真菌具有重要的经济价值和生态功能,是大型真菌中最受关注的类群之一。灵芝科的很多物种都是食药用真菌,具有增强免疫力、降血糖、降血脂、抗氧化、抗衰老、抗肿瘤、护肝、补气安神、止咳平喘等多种药用功效,在服务脱贫攻坚、乡村振兴等国家重大需求和维护人民生命健康等方面发挥着重要作用,广为人知的药用真菌“仙草”灵芝就是其中最著名的一员。灵芝科中有一些种类能够引起林木腐朽病害,危害森林资源,特别是对东南亚地区的油棕、橡胶等人工经济林的危害比较严重。灵芝科都属于白腐真菌,能够降解木质纤维素,在森林生态系统的物质循环中起着分解作用,有些种类能产生高效的漆酶等生物降解酶系,在工业生产、生物降解、废水处理及生态环境保护等方面有着广泛的应用潜力。北京林业大学生态与自然保护学院崔宝凯教授团队近年来在灵芝科真菌的多样性与系统学、基因组学、漆酶筛选与利用等研究方面取得了系列进展,相关研究成果发表在Studies in MycologyIF=25.731)、Journal of FungiIF=5.724)、Journal of Environmental ManagementIF=8.91)、PersooniaIF=11.051)等期刊。

崔宝凯教授团队与巴西、澳大利亚、捷克等国家和国内其他单位的同行专家合作,收集了世界范围内的灵芝科真菌标本,并分离保存了大量野生灵芝菌种的种质资源,在此基础上,基于形态学和多基因序列(ITSnLSUrpb2tef1mtSSUnSSU)对世界范围内的灵芝科真菌物种进行了多样性和系统学研究,并重点对中国的灵芝科真菌种类进行了分析。建立了NeoganodermaSinoganodermaFurtadoellaTrachydermella4个新属,描述了Ganoderma acaciicolaG. acontextumG. alpinum23个新种;对世界范围内报道的灵芝科真菌所有物种的分类地位进行了总结分析,确认了灵芝科目前包含14个属278个物种,其中中国分布有59种;对GenBank中灵芝科真菌的物种序列进行了筛选,比较了不同基因在灵芝科真菌物种鉴定与系统发育分析中的实用性与可靠性,提供了目前具有分子序列的145个物种的可靠序列信息,明确了灵芝科真菌不同属间的亲缘关系。研究结果提高了世界范围内灵芝科真菌的物种多样性的认识,更新了灵芝科真菌的分类体系,为今后开展灵芝科真菌野生种质资源的保护、开发与利用提供了基础,目前团队已完成了几种野生灵芝的人工驯化栽培工作。相关研究成果以“Species diversity, systematic revision and molecular phylogeny of Ganodermataceae (Polyporales, Basidiomycota) with an emphasis on Chinese collections”为题,2022年发表在生物学一区Top期刊Studies in MycologyIF=25.731)。博士生孙一翡和邢佳慧(目前在广东省科学院微生物研究所工作)为共同第一作者,崔宝凯教授为通讯作者。该研究得到了国家自然科学基金、新疆生产建设兵团重点领域科技攻关课题和北京林业大学杰出青年人才培育项目的资助。

论文链接:https://doi.org/10.3114/sim.2022.101.05

1 灵芝科真菌部分种类的野生子实体照片

2 灵芝科真菌的多基因系统发育树

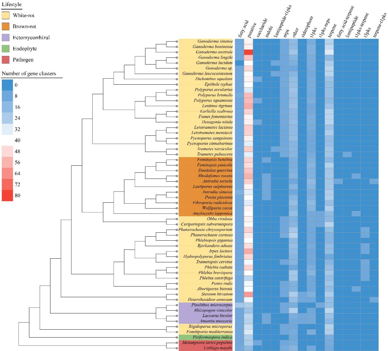
灵芝属是灵芝科中最大也是经济价值最为重要的一个属,包括了460个分类单元和181个确认的物种。然而,过去只有6个灵芝属物种的完整基因组被测序并报道。崔宝凯教授团队与法国农科院Francis M. Martin院士团队合作,基于二代Illumina和三代PacBio测序平台,对灵芝属3个物种:灵芝Ganoderma lingzhi、南方灵芝Ganoderma australe、白肉灵芝Ganoderma leucocontextum进行了全基因组测序,筛选了具有不同生态习性的白腐真菌、褐腐真菌、外生菌根菌、内生菌根菌和病原菌等共58种真菌,通过系统发育基因组学和比较基因组学分析,比较了灵芝与其它真菌在基因组大小、转座子构成、次级代谢产物合成和木质纤维素降解等方面的差异,对灵芝属真菌的起源演化过程、潜在药用价值和木质纤维素降解能力进行了预测,重点分析了与细胞色素P450s相关的蛋白结构域和与次生代谢和木质纤维素降解相关的编码基因,结果发现:1) 3种灵芝的基因组大小为60.34 ~ 84.27 Mb,编码15007 ~ 20460个基因,灵芝属真菌基因组大小整体高于其他白腐真菌,不同生活方式与真菌基因组大小之间无直接联系;2) 58种真菌的143个单拷贝基因进行了系统发育基因组学分析,证实了灵芝属真菌属于核心多孔菌分支;3)与其他真菌相比,灵芝属物种的基因组编码了更多的萜类代谢和分泌蛋白 (CAZymes、脂肪酶、蛋白酶和SSPs) 相关的基因;4) 南方灵芝 G. australe 是现有灵芝属真菌中基因组最大 (84.27 Mb) 和预测基因数量最多的 (20460),拥有丰富的与萜类物质合成相关的基因簇,具有更多的与细胞色素P450s、异核不亲和性hetMFS膜转运蛋白调节因子相关的蛋白结构域,编码了更多的参与降解植物细胞壁、微生物细胞壁、果胶、肽聚糖和几丁质的碳水化合物水解酶基因,揭示了南方灵芝G. australe可能具有更强的次级代谢产物合成和木质纤维素降解能力。研究结果丰富了灵芝属真菌的全基因组序列信息,阐明了3种灵芝的遗传特征、进化关系及潜在功能价值,为今后进一步开展灵芝属真菌的药用价值和生态功能研究奠定了一定的基础。相关研究成果以“Phylogenomics and comparative genomics highlight specific genetic features in Ganoderma species为题,2022年发表在生物学二区期刊Journal of FungiIF=5.724)。博士生孙一翡为第一作者,崔宝凯教授和Francis M. Martin院士为共同通讯作者。该研究得到了国家自然科学基金、新疆生产建设兵团重点领域科技攻关课题、北京林业大学杰出青年人才培育项目等资助。

论文链接:https://doi.org/10.3390/jof8030311

3 转座元件在58个真菌基因组中的分布、覆盖率和拷贝数

4 次级代谢产物生物合成相关基因簇丰度与物种系统发育之间的关系

5 CAZymes注释基因在灵芝属和其它真菌中的分布


灵芝属真菌均是白腐真菌,能够产生漆酶,是重要的生物资源,在工业生产、生物降解与环境保护等领域具有广泛的应用价值。崔宝凯教授团队从野外分离获得的50株灵芝菌株中筛选出一株高产漆酶菌株:南方灵芝Dai 11646,经盐析、离子交换和分子筛纯化从中获得一种新的漆酶:Galacc-F,该漆酶是一种分子量为48.0kDa的单体蛋白,广泛的pH5.0−8.0)和温度(10−60 ℃)范围内展现出较高的活性和稳定性,且具有广泛的底物专一性。Galacc-F是一种稀有的金属蛋白酶,含有典型的组氨酸-半胱氨酸-丝氨酸催化三联体,同时对表面活性剂、氧化剂和盐具有较强的耐受性。利用戊二醛作为交联剂将天然Galacc-F固定于Fe3O4@Chitosan复合纳米颗粒,得到的固定化漆酶在催化效率方面显著提高,可用于纺织染料废水的生物降解。南方灵芝漆酶Galacc-F因其出色的稳定性和耐受性有望成为有前景的绿色催化剂,可应用于合成染料废水的生物修复等环境保护领域。相关研究成果以“Selection of a pH- and temperature-stable laccase from Ganoderma australe and its application for bioremediation of textile dyes为题,2021年发表在环境科学与生态学二区Top期刊Journal of Environmental ManagementIF=8.91)。司静副教授为第一作者,硕士生吴怡(现在中国农业大学工作)完成了其中的部分研究工作,崔宝凯教授为通讯作者。该研究得到了国家自然科学基金、北京林业大学杰出青年人才培育项目的资助。

论文链接:https://doi.org/10.1016/j.jenvman.2021.113619

6 南方灵芝漆酶的分离纯化、固定化及其对纺织染料废水的生物降解

假芝属真菌是灵芝科中的第二大类群,主要分布于亚洲、非洲、美洲、大洋洲的热带和亚热带地区,崔宝凯教授团队与巴西、澳大利亚等国家和国内其他单位的同行专家合作,基于形态学和多基因序列(ITSnLSUrpb1rpb2tef1TUB)对假芝属真菌进行了多样性和系统发育研究,建立了1新属:血芝属Sanguinoderma,发表了Sanguinoderma flavovirensS. microporum6个新种和8个新组合种;发现假芝属(假芝类)是多系起源的,将广义的假芝属划分为4个支系:Amauroderma s. str. CladeForaminispora cladeFurtadoa cladeSanguinoderma clade,明确了假芝类真菌不同属间的亲缘关系,更新了假芝类真菌的分类体系,为开展灵芝科真菌的系统学研究提供了基础。相关研究成果以“Multi-gene phylogeny and taxonomy of Amauroderma s. lat. (Ganodermataceae)”为题,2020年发表在生物学一区Top期刊PersooniaIF=11.051)。博士生孙一翡为第一作者,崔宝凯教授为通讯作者。该研究得到了国家自然科学基金、生态环境部生物多样性调查与评估项目和中央高校基本科研业务费等项目的资助。

论文链接:https://doi.org/10.3767/persoonia.2020.44.08

7 假芝类及相关类群真菌的多基因系统发育树

作者:崔宝凯

审稿:任忠诚